位置: 首页»
科研动态
据统计,在基本饮用水服务普及率低于80%的64个国家中,太阳能平均辐照度为5.59 kWh/m2/day,大大超过了全球平均水平。这一优势为发展太阳能驱动的光催化消毒技术提供了机会。光催化技术通常依赖于光生活性氧物种 (ROS) 攻击细菌细胞膜和DNA等细胞内成分。然而,细菌自身具有损伤修复系统,如DNA修复过程(SOS响应),可以有效抵抗ROS的压力。这种抗性在天然水体中处于静止生长后期的细菌中表现得尤为明显。该生长阶段的细菌通常处于饥饿状态,并在适应饥饿后会增强对ROS和其它环境压力的耐受性,因此,被称为压力抗性细菌。光催化消毒技术的固有挑战在于:(1)去除实际水体中高抗性细菌的效率低,(2)粉末态光催化剂的回收困难。为了解决以上问题,永利集团304am登录李阳教授团队在《Nature Communications》上发表了创新性研究。
提出了一种新型漂浮整体光催化剂体系,由银单原子 (AgSA) 和银纳米颗粒 (AgNP) 同步负载于整体ZIF-8-NH2载体上,命名为AgSA+NP/ZIF。AgSA+NP/ZIF可以像片剂一样投入水体进行消毒,即便于进行回收,又能实现重复利用。在自然光照射下,AgSA+NP/ZIF的光热效应与光生ROS协同作用,能够有效灭活营养贫乏地表水中的高抗性细菌。
图1新型可漂浮整体光催化剂概览。
光催化剂载体由3D三聚氰胺海绵和整体的ZIF-8-NH2层组成。通过X射线衍射、扫描电子显微镜、透射电子显微镜等技术,研究团队对该材料的结构进行了详细表征。球差电镜和X射线吸收精细结构谱显示,银单原子在ZIF-8-NH2上均匀分布,与N元素形成了Ag-N配位结构,同时平均尺寸为13.1 nm的银纳米颗粒也被同步负载。

图2 AgSA+NP/ZIF的结构表征。
在光学和光热性能方面,AgSA+NP/ZIF展现了优异的效果。通过COMSOL模拟发现催化剂光吸收的增强源于Ag纳米颗粒表面等离激元共振产生的局域增强电磁场。与此同时,Ag单原子与N配位形成了电荷转移桥梁,延长了光生载流子的寿命,有助于ROS的生成。银纳米颗粒的表面等离激元效应在光照下显著提升了材料的光热性能,导致催化剂表面温度显著升高,这进一步增强了其在水消毒中的效果。
图3光催化剂的光学和光热性能。
在消毒性能方面,发现4.0 cm²的AgSA+NP/ZIF在30分钟内可实现对贫营养地表水中具有压力抗性的大肠杆菌(E. coli)超过6.0 log(99.9999%)的灭活。AgSA+NP/ZIF的杀菌效率分别是AgSA/ZIF (只负载银单原子) 和AgNP/ZIF (仅负载银纳米颗粒) 的195倍和2630倍以上。进一步测试显示,36 cm²的催化剂能够消毒至少10.0 L水量,满足世界卫生组织 (WHO) 推荐的人均每日饮用水量标准 (8.0 L)。这一成果展示了该催化剂在实际应用中的高效性和稳定性,特别是在偏远地区的水消毒中具有巨大潜力。
图4太阳光照射下的光催化抗菌性能。
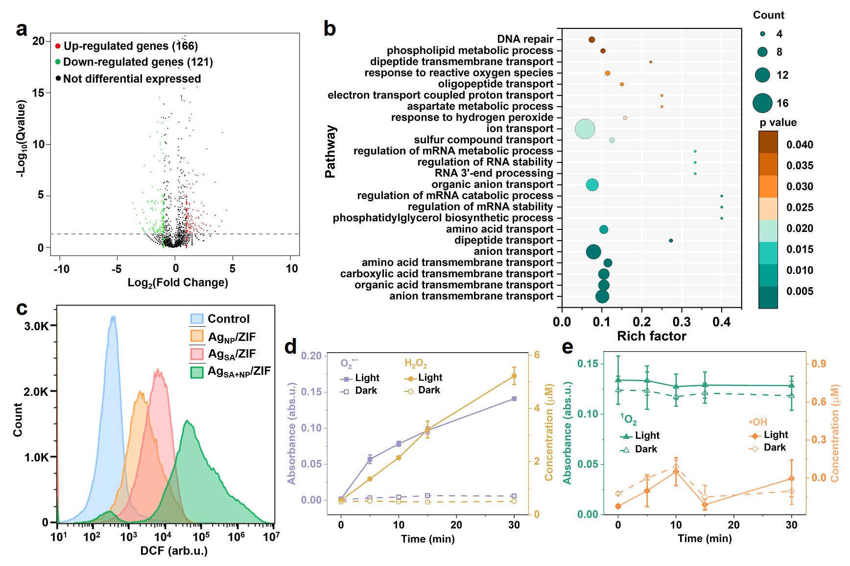
在消毒机理方面,掲示了银单原子和银纳米颗粒的协同作用是提高水消毒效率的关键。银单原子通过形成Ag-N电荷转移桥梁,有效延长了光生载流子的寿命,从而增强了ROS的生成;转录组学结果显示,银纳米颗粒的等离激元光热效应降低了大肠杆菌对ROS的抗性,损伤其DNA修复能力。该机制的协同效应显著提高了水消毒过程中细菌的灭活效率,为实际水体中具有压力抗性细菌的灭活提供了新的思路和方法。

图5协同消毒机制的阐明
小结
作者成功开发了一种可漂浮整体式AgSA+NP/ZIF光催化剂,应用于水消毒。原子分散的Ag可促进光生电荷的转移,从而促进H2O2和O2•−的生成。等离激元Ag纳米颗粒的光热效应破坏了大肠杆菌的抗压系统,从而降低了它们对ROS的抵抗力。该催化剂有效解决了在实际水体消毒中光催化消毒效率低和传统粉末态光催化剂难以回收的问题,从而为离网地区开展经济和环保的水消毒工作奠定了理论基础。
永利集团304am登录为第一单位,王见博士为论文第一作者,李阳教授为通讯作者。论文合作者包括永利集团304am登录夏星辉教授、硕士研究生杨恒静,耶鲁大学Jae-Hong Kim教授,新泽西理工学院张文教授和博士研究生张家赫。研究得到了北京市杰出青年基金(JQ24054)、国家自然科学基金创新研究群体项目(T2421005)和国家自然科学基金(52170024)等项目的资助。
论文链接:https://doi.org/10.1038/s41467-025-56339-2